WarringState 板


LINE

學者柴裕之在2007年於武田氏研究的期刊中撰寫「戦国大名武田氏の遠江・三河侵攻再考 」一文,昨日跟朋友討論後,一時興起索性加上我先前整理過的第一次岩村城之戰 的部分文獻,依照此文觀點,讓大家共鑑。 該文中針對武田家在元龜三年至天正元年間於東美濃岩村城的戰事,對通說提出兩個質疑 。 第一,是由秋山信友攻打岩村城嗎? 以當代記記載,岩村城被武田家拿下的元龜三年十月,當時秋山信友應處於三河遠江戰線 ,而非攻略東美濃。所以岩村城歸屬信玄後,是派遣下條信氏進入岩村城。 https://pic2.zhimg.com/v2-6ab20ab7d38314523f6a768367a0dca1_b.jpg
下條信氏進入岩村城之事,在下條由來記裡面也有紀錄,並強調是由下條信氏拿下城池的 ,但記述的時間是天正元年三月。 https://pic4.zhimg.com/v2-9d7cd0a714d4300bdbed7dca2d7ca5c7_b.jpg
而參照武田信玄在天正元年三月寫給秋山信友的書信,則提到織田信長將出兵東美濃,所 以要秋山信友前往去當地擊退敵人,遠江、三河的事務就交給別人。 https://pic4.zhimg.com/v2-968a9af2c56d4d4d01b35c94e7aab323_b.jpg
以此來看,秋山信友並非如甲陽軍鑑、武田三代軍記所述是攻下岩村城的主將,而是岩村 城歸屬武田家後,才由武田信玄在隔年三月派去岩村城鎮守。 第二,岩村城有爆發攻城戰嗎?或是單純開城。 在元龜三年十月中旬,上杉謙信與家臣河田重親的通信中,方提及遠山歸入織田信長之手 ,在武田信玄擊敗遠山家後,於遠山兄弟病死時,織田信長派遣兄長織田信廣跟家臣河尻 秀隆進駐岩村城。 https://pic1.zhimg.com/v2-38986ba8df689df8c266861fa657b630_b.jpg
https://pic2.zhimg.com/v2-e58aa928c93de3727c0322d7c52b8e49_b.jpg
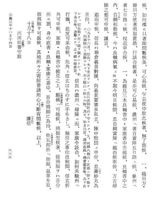
在元龜四年十一月中旬,武田信玄在跟北美濃國人遠藤氏通信時,便聲稱「岩村城請取之 」。與朝倉義景通信時,濃州岩村也跟三州山家一樣列為歸屬。而織田信長也在相近的時 間點,跟東美濃國人延友氏的通信裡,強調「岩村逆心」,由此看來武田家拿下岩村城, 似乎並沒有爆發戰事,而是單純的城方倒戈。因此我個人也猜測是原遠山家中親武田方的 家臣反叛織田,投向武田方。 https://pic1.zhimg.com/v2-f94cde9ec634e13824b335ccf35345bc_b.jpg
https://pic2.zhimg.com/v2-32bf953652b9d1095e3ec6dc2557f729_b.jpg
--



※ 發信站: 批踢踢實業坊(ptt.cc), 來自: 114.39.252.121
※ 文章網址: https://webptt.com/m.aspx?n=bbs/WarringState/M.1479613841.A.64C.html
1F:→ eli5816459: 這樣看來,似乎也非秋山信友拿下岩村城的 11/20 15:24
2F:推 shinjangli: 可是第二點不是提到織田信廣跟河尻秀隆入駐嗎? 11/20 15:35
3F:→ shinjangli: 城被武田拿下後卻沒他們的消息? 11/20 15:35
4F:→ shinjangli: 話說信長公記是不是沒提到岩村城被武田拿下這件事?昨 11/20 15:35
5F:→ shinjangli: 天看了一下好像沒看到? 11/20 15:35
6F:→ eli5816459: 信長公記沒提 11/20 15:42
7F:推 NightSoul: 倒戈後,讓家中守寡的絕世美女嫁給對方重臣,好像也是 11/20 15:44
8F:→ NightSoul: 很合理。 11/20 15:44
9F:→ eli5816459: 猜測是遠山家臣開城投向武田 11/20 15:53
10F:→ eli5816459: 織田方才退出城池 11/20 15:54
11F:→ eli5816459: 織田方為求保 11/20 16:00
12F:→ eli5816459: 命,可能沒保護到豔姬跟勝長 11/20 16:01
13F:推 tucker: 火怨の城算是三分真七分假摟?這好像就不能算見死不救 11/20 16:03
14F:→ eli5816459: 現在看來,武田家拿下岩村城的過程,恐怕謎團還不少 11/20 16:41
15F:→ eli5816459: 實在沒法用通說的過程來斷言 11/20 16:41







like.gif 您可能會有興趣的文章
icon.png[問題/行為] 貓晚上進房間會不會有憋尿問題
icon.pngRe: [閒聊] 選了錯誤的女孩成為魔法少女 XDDDDDDDDDD
icon.png[正妹] 瑞典 一張
icon.png[心得] EMS高領長版毛衣.墨小樓MC1002
icon.png[分享] 丹龍隔熱紙GE55+33+22
icon.png[問題] 清洗洗衣機
icon.png[尋物] 窗台下的空間
icon.png[閒聊] 双極の女神1 木魔爵
icon.png[售車] 新竹 1997 march 1297cc 白色 四門
icon.png[討論] 能從照片感受到攝影者心情嗎
icon.png[狂賀] 賀賀賀賀 賀!島村卯月!總選舉NO.1
icon.png[難過] 羨慕白皮膚的女生
icon.png閱讀文章
icon.png[黑特]
icon.png[問題] SBK S1安裝於安全帽位置
icon.png[分享] 舊woo100絕版開箱!!
icon.pngRe: [無言] 關於小包衛生紙
icon.png[開箱] E5-2683V3 RX480Strix 快睿C1 簡單測試
icon.png[心得] 蒼の海賊龍 地獄 執行者16PT
icon.png[售車] 1999年Virage iO 1.8EXi
icon.png[心得] 挑戰33 LV10 獅子座pt solo
icon.png[閒聊] 手把手教你不被桶之新手主購教學
icon.png[分享] Civic Type R 量產版官方照無預警流出
icon.png[售車] Golf 4 2.0 銀色 自排
icon.png[出售] Graco提籃汽座(有底座)2000元誠可議
icon.png[問題] 請問補牙材質掉了還能再補嗎?(台中半年內
icon.png[問題] 44th 單曲 生寫竟然都給重複的啊啊!
icon.png[心得] 華南紅卡/icash 核卡
icon.png[問題] 拔牙矯正這樣正常嗎
icon.png[贈送] 老莫高業 初業 102年版
icon.png[情報] 三大行動支付 本季掀戰火
icon.png[寶寶] 博客來Amos水蠟筆5/1特價五折
icon.pngRe: [心得] 新鮮人一些面試分享
icon.png[心得] 蒼の海賊龍 地獄 麒麟25PT
icon.pngRe: [閒聊] (君の名は。雷慎入) 君名二創漫畫翻譯
icon.pngRe: [閒聊] OGN中場影片:失蹤人口局 (英文字幕)
icon.png[問題] 台灣大哥大4G訊號差
icon.png[出售] [全國]全新千尋侘草LED燈, 水草

請輸入看板名稱,例如:WOW站內搜尋

TOP