HatePolitics 板


LINE

這個... 應該就3席吧 畢竟沒有柯文哲總統候選人的拉抬下 不分區是絕對拉不起來的 當然民眾黨有一張門票 黃國昌總統候選人???? 這畫面太美了拉哈哈 3席就很可能是不關鍵少數了 那就比較可能回到誰贏總統誰過半的局面 當然還是很難講拉 大家怎麼看?? --



※ 發信站: 批踢踢實業坊(ptt.cc), 來自: 114.38.42.130 (臺灣)
※ 文章網址: https://webptt.com/m.aspx?n=bbs/HatePolitics/M.1774789637.A.935.html
1F:推 vsdvd: 3席也太多 115.186.214.88 03/29 21:09
2F:→ soilndger: 黃國昌在那之前保證已經逃之夭夭了 59.115.32.46 03/29 21:09
3F:→ gamania10000: 前4大概peggy 黃國昌 陳昭姿 張啟楷 123.193.235.15 03/29 21:10
4F:→ jefg4: 0 49.218.230.223 03/29 21:10
5F:推 gogen: 政黨票5-8%可能2-3席,最多4席 101.12.205.163 03/29 21:11
6F:→ funnycrap: 不分區只是87政黨黨意的延伸 取消掉吧 220.133.86.145 03/29 21:11
7F:推 whiteflora6: 50 因為綠恐已泡沫在2026的0之後 61.227.29.190 03/29 21:12
8F:推 a10141013: 5-10% 2-3席111.249.248.142 03/29 21:12
9F:→ CCWck: 要5%才有不分區資格 111.71.71.149 03/29 21:13
10F:推 JoJo2330: 0 36.226.131.47 03/29 21:14
11F:推 maga0525: 0 110.28.0.15 03/29 21:14
12F:→ desho: 目前預估勉強還可以過5% 36.239.240.102 03/29 21:14
13F:推 aiolk: 不到5% 36.230.170.109 03/29 21:16
14F:推 etset: 0118.168.235.138 03/29 21:16
15F:→ abcd5566: 你要看地方選舉選的如何再說吧 39.15.57.249 03/29 21:16
16F:→ a10141013: 地方選舉其實跟政黨票沒有關係111.249.248.142 03/29 21:17
17F:→ gogen: 2026跟民眾黨沒什麼關係啦,幾席無關緊要 101.12.205.163 03/29 21:18
18F:→ gogen: 的議員 101.12.205.163 03/29 21:18
19F:→ lusheng: 國昌又沒能力,會有幾席 122.116.3.97 03/29 21:20
20F:→ jasondeng: 接下來還有幾案?肯定ㄧ案砍1% 59.124.140.125 03/29 21:25
21F:噓 payneblue: 不可能5% 218.173.35.252 03/29 21:27
22F:推 t12345664: https://i.mopix.cc/lr6XRk.jpg 49.216.252.153 03/29 21:29
23F:→ t12345664: https://i.mopix.cc/CrRr7F.jpg 49.216.252.153 03/29 21:30
24F:→ a10141013: 下次民眾黨就不能用第三勢力騙人了111.249.248.142 03/29 21:30
25F:→ a10141013: 就國民黨小分身 嘻111.249.248.142 03/29 21:30
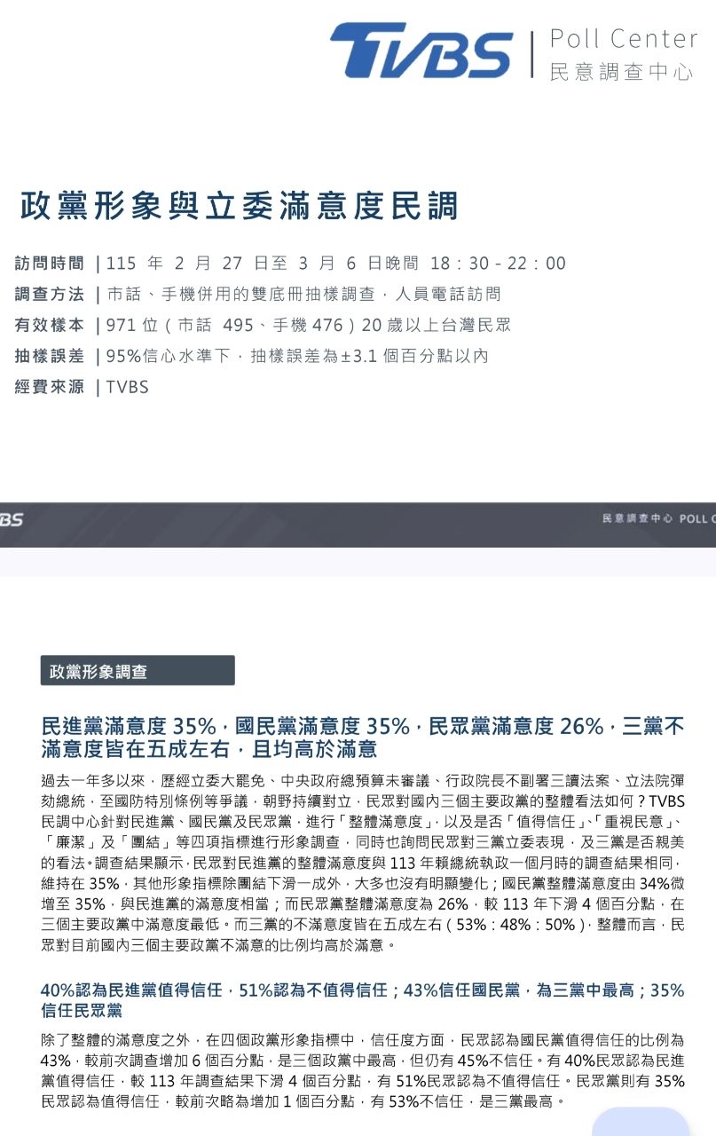
26F:→ t12345664: 看民調,三黨滿意度、信任度都沒差很多 49.216.252.153 03/29 21:31
27F:→ t12345664: 民眾黨在選前和現在,滿意度也差不多 49.216.252.153 03/29 21:31
28F:→ t12345664: 到時候投票很可能差不了多少 49.216.252.153 03/29 21:31
29F:推 allen0080: 50席!阿北清清白白!全民憤慨 160.86.241.7 03/29 21:50
30F:噓 tmbrlnd: 你先關心冥進黨剩幾席吧 49.217.193.229 03/29 21:56
31F:推 nic0911: 10% 就有黨團了 106.104.79.76 03/29 21:59
32F:推 shenmue1001: 應該就是被打回原形 大概就是冥眾党 116.241.147.25 03/29 23:29
33F:→ shenmue1001: 第一次大選的10%4席不分區立委 116.241.147.25 03/29 23:29
34F:→ HsiangFly: 沒有母雞我估2席 何況一審出來科黨只 125.229.106.95 03/30 01:32
35F:→ HsiangFly: 會被當笑話看 125.229.106.95 03/30 01:32







like.gif 您可能會有興趣的文章
icon.png[問題/行為] 貓晚上進房間會不會有憋尿問題
icon.pngRe: [閒聊] 選了錯誤的女孩成為魔法少女 XDDDDDDDDDD
icon.png[正妹] 瑞典 一張
icon.png[心得] EMS高領長版毛衣.墨小樓MC1002
icon.png[分享] 丹龍隔熱紙GE55+33+22
icon.png[問題] 清洗洗衣機
icon.png[尋物] 窗台下的空間
icon.png[閒聊] 双極の女神1 木魔爵
icon.png[售車] 新竹 1997 march 1297cc 白色 四門
icon.png[討論] 能從照片感受到攝影者心情嗎
icon.png[狂賀] 賀賀賀賀 賀!島村卯月!總選舉NO.1
icon.png[難過] 羨慕白皮膚的女生
icon.png閱讀文章
icon.png[黑特]
icon.png[問題] SBK S1安裝於安全帽位置
icon.png[分享] 舊woo100絕版開箱!!
icon.pngRe: [無言] 關於小包衛生紙
icon.png[開箱] E5-2683V3 RX480Strix 快睿C1 簡單測試
icon.png[心得] 蒼の海賊龍 地獄 執行者16PT
icon.png[售車] 1999年Virage iO 1.8EXi
icon.png[心得] 挑戰33 LV10 獅子座pt solo
icon.png[閒聊] 手把手教你不被桶之新手主購教學
icon.png[分享] Civic Type R 量產版官方照無預警流出
icon.png[售車] Golf 4 2.0 銀色 自排
icon.png[出售] Graco提籃汽座(有底座)2000元誠可議
icon.png[問題] 請問補牙材質掉了還能再補嗎?(台中半年內
icon.png[問題] 44th 單曲 生寫竟然都給重複的啊啊!
icon.png[心得] 華南紅卡/icash 核卡
icon.png[問題] 拔牙矯正這樣正常嗎
icon.png[贈送] 老莫高業 初業 102年版
icon.png[情報] 三大行動支付 本季掀戰火
icon.png[寶寶] 博客來Amos水蠟筆5/1特價五折
icon.pngRe: [心得] 新鮮人一些面試分享
icon.png[心得] 蒼の海賊龍 地獄 麒麟25PT
icon.pngRe: [閒聊] (君の名は。雷慎入) 君名二創漫畫翻譯
icon.pngRe: [閒聊] OGN中場影片:失蹤人口局 (英文字幕)
icon.png[問題] 台灣大哥大4G訊號差
icon.png[出售] [全國]全新千尋侘草LED燈, 水草

請輸入看板名稱,例如:Soft_Job站內搜尋

TOP