Gossiping 板


LINE

※ 引述《hamasakiayu (ayumi)》之銘言: : 標題: Re: [新聞] 未來裝潢不再說做就做!2026裝修新制將上 : 時間: Tue Apr 14 22:14:37 2026 :



※ 發信站: 批踢踢實業坊(ptt.cc), 來自: 114.34.122.134 (臺灣)
: ※ 文章網址: https://webptt.com/m.aspx?n=bbs/Gossiping/M.1776176080.A.BC1.html : 噓 silver000: https://i.mopix.cc/0zEGYv.jpg 27.247.129.201 04/15 00:41
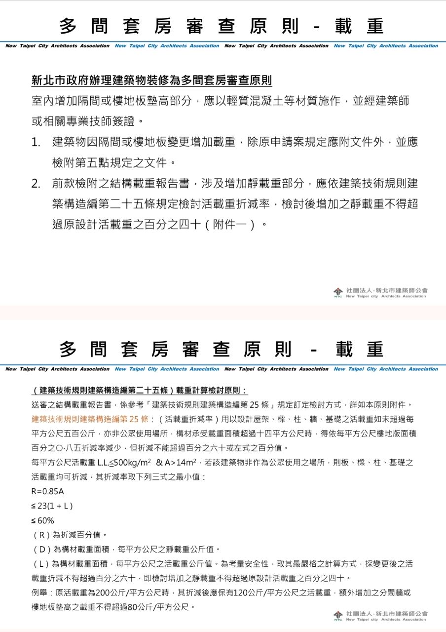
: 噓 silver000: 自己慢慢看吧,我懶得說了,你該不會 27.247.129.201 04/15 00:45 : → silver000: 不知道鋪地磚有要用軟底施工法吧 27.247.129.201 04/15 00:45 : → silver000: 除非你用硬底,不然就是會墊高 27.247.129.201 04/15 00:46 : 噓 silver000: 再來拆除舊有軟底水泥砂漿時,你是能保 27.247.129.201 04/15 00:48 : → silver000: 證不會打到樓板的保護層嗎,我是沒見過 27.247.129.201 04/15 00:49 : → silver000: 那個工班可以做到啦 27.247.129.201 04/15 00:49 : → silver000: 而且你改變靜載重太多,依法還要申請 27.247.129.201 04/15 00:50 : → silver000: 變更使用,這就超出室內裝修的能力了 27.247.129.201 04/15 00:50 : 噓 silver000: 我雖然還沒考上建築師,但起碼混到了 27.247.129.201 04/15 00:53 : → silver000: 建築高考及格,也在外面做過的經驗,是 27.247.129.201 04/15 00:53 : → silver000: 沒有很厲害但基本的懂一些,有些事情你 27.247.129.201 04/15 00:53 : → silver000: 很確定了再出來講,不然害到人罰6到30 27.247.129.201 04/15 00:53 : → silver000: 萬你能負責嗎 27.247.129.201 04/15 00:53 別怪我打臉了後還要抓你出來反覆抽打 實在是如果一般消費者被你這些資訊 搞得真以為在家鋪個地板 又要花七八萬進行簡易室內裝修申請 又要再花十幾二十萬請結構技師進行簽證 弄得光行政流程的費用就已經高於施工費用了 結論合先敘明:不用 首先你貼的是建築師公會轉錄新北市政府的審查原則 也就是各地方政府的地方自治加上的規範 並不等同適用於全台灣 如我第一篇原文有提到的自任審查資格建築師 台北市禁止自提自檢 並不等同於中央政府禁止全國如此 當然也不等同於其他地方政府也禁止 你在第一篇還在跟我扯室內裝修管理辦法的母法在哪裡 結果我要你提出鋪設地板需要進行室裝申請 你扔出來的卻是一個地方政府的審查原則 我還想請教你,你懂不懂甚麼叫做法律位階啊? 其次,如果你再仔細看看你自己貼出來的內容 開宗明義就說到"多間套房審查原則" 換言之 這個所謂原則,新北市政府明說了 僅適用於"多間套房"時的室內裝修申請 也就是,你沒有做多間套房,並不適用該項原則 且最有趣的事情來了 由於這個原則是依託於室內裝修申請審查之下 換言之,需要先有室內裝修行為發生並進行申請 新北市政府才會要求你補上相關技師計算簽證結果 但我已經多次明說了 地板貼磚,並不是室內裝修行為 而室內裝修申請時法條明定的圖說資料如下: 第 23 條 申請室內裝修審核時,應檢附下列圖說文件: 一、申請書。 二、建築物權利證明文件。 三、前次核准使用執照平面圖、室內裝修平面圖或申請建築執照之平面圖。但經直轄市、 縣(市)主管建築機關查明檔案資料確無前次核准使用執照平面圖或室內裝修平面圖屬實 者,得以經開業建築師簽證符合規定之現況圖替代之。 四、室內裝修圖說。 前項第三款所稱現況圖為載明裝修樓層現況之防火避難設施、消防安全設備、防火區劃、 主要構造位置之圖說,其比例尺不得小於二百分之一。 第 24 條 室內裝修圖說包括下列各款: 一、位置圖:註明裝修地址、樓層及所在位置。 二、裝修平面圖:註明各部分之用途、尺寸及材料使用,其比例尺不得小於一百分之一。 但經直轄市、(縣)市主管建築機關同意者,比例尺得放寬至二百分之一。 三、裝修立面圖:比例尺不得小於一百分之一。 四、裝修剖面圖:註明裝修各部分高度、內部設施及各部分之材料,其比例尺不得小於一 百分之一。 五、裝修詳細圖:各部分之尺寸構造及材料,其比例尺不得小於三十分之一。 完全沒有提到專業技師計算簽證 也就是 你貼磁磚不用申請,自然沒有所謂去計算靜載重問題 構成要件不完備 後續規則本來就規範不到你 這是法律基本原則 如果你真的剛好是多間套房裝修 去進行申請 這個審查原則是要告訴你 沒有技士簽證,室內裝修申請不會下來 就好像是套房另外還需要直下層同意書 沒有,申請許可一樣不會下來 但不能回推 室內裝修申請必然需要技師靜載重計算簽證,與直下層同意 懂? 再來 你真的知道為什麼新北市政府要對於多間套房才有此項審查原則嗎? 你只知道軟底施工 但一般開放空間的軟底施工也就3-6公分左右 僅有廁所因為需要埋設排水管 需要考慮洩水坡度與糞管至少4吋管徑 水泥砂漿層厚度可能至少兩倍 而多間套房需要從原本的管道間拉管至套房浴廁處 可能會大幅度墊高很多面積 因此,才特別對此進行審查原則設置 對應你後面貼的建築技術規則 一般軟底施工的厚度與重量根本不可能達標 你拿著一個特殊狀況 在網上跟人鼓吹說室內貼磚都要進行室內裝修申請 拿著半知不解的知識去嚇消費者花錢這有意思嗎? 最後 我一樣拿新北市政府的資料 新北市政府辦理建築物一定規模以下免辦理變更使用執照要點 https://reurl.cc/7E0xgk 九、建築物使用變更符合附表二規定,且建築物建造行為以外之構造變更行為,屬下列情 形之一者,免辦理變更使用執照: (四)申請專有部分之樓地板變更,該戶(該層)變更樓地板面積合計在一百平方 公尺以下,且在該戶(該層)總樓地板面積二分之一以下者。(如屬樓地板 墊高作為浴廁使用者,圖說應標示防水層施作方式) 這邊要注意的有兩點 1.規範的是建築物變更使用執照 而不是室內裝修申請 走的程序,法源的依據 都與室內裝修管理辦法不同 2.講的是"免辦",也就是不用申請 一般住家2-3房格局 實內也就二三十坪,還要構造變更 請問一般人哪來的100平方公尺超過? 又哪來的超過總樓層地板面積的1/2? 請問你地板泥作必須室內裝修申請到底從何而來? : 噓 silver000: https://i.mopix.cc/oxopdo.jpg 27.247.129.201 04/15 01:11
: → silver000: https://i.mopix.cc/uuH2Vk.jpg 27.247.129.201 04/15 01:12
: → silver000: https://i.mopix.cc/9ATCxa.jpg 27.247.129.201 04/15 01:12
: → silver000: https://i.mopix.cc/mxX2Es.jpg 27.247.129.201 04/15 01:12
: → silver000: https://i.mopix.cc/4tuF7k.jpg 27.247.129.201 04/15 01:13
: → silver000: 自己看吧 我不想回了 27.247.129.201 04/15 01:14 貼一堆建築技術規則然後哩? 法律或規範哪條規定 進行室內地板工程或貼磚需要進行室內裝修申請? 你明確指出來吧 就一句話,浪費不了你幾秒鐘 還是一樣 如果你的論點退縮到 只有結構技師能夠確認你的裝潢行為符合相關標準 一律申請才是正解 那根本沒有任何討論價值 就好像我當兵 身體健康也沒打算申請免役 然後你抓著免役需要健康檢查文件 要求我也要同步提出 必須要除了統一體檢外,第三方醫生先證明我足夠健康才能當兵一樣 阿幹,我就沒打算免役 是要花錢申請那堆文件幹嘛啦? --



※ 發信站: 批踢踢實業坊(ptt.cc), 來自: 114.34.122.134 (臺灣)
※ 文章網址: https://webptt.com/m.aspx?n=bbs/Gossiping/M.1776215512.A.5A7.html
1F:推 Orangemikan: 讚喔 42.73.182.28 04/15 09:15
2F:推 shioulanyu: 推 138.64.68.167 04/15 09:15
3F:推 Raislin: 推 203.69.64.35 04/15 09:35







like.gif 您可能會有興趣的文章
icon.png[問題/行為] 貓晚上進房間會不會有憋尿問題
icon.pngRe: [閒聊] 選了錯誤的女孩成為魔法少女 XDDDDDDDDDD
icon.png[正妹] 瑞典 一張
icon.png[心得] EMS高領長版毛衣.墨小樓MC1002
icon.png[分享] 丹龍隔熱紙GE55+33+22
icon.png[問題] 清洗洗衣機
icon.png[尋物] 窗台下的空間
icon.png[閒聊] 双極の女神1 木魔爵
icon.png[售車] 新竹 1997 march 1297cc 白色 四門
icon.png[討論] 能從照片感受到攝影者心情嗎
icon.png[狂賀] 賀賀賀賀 賀!島村卯月!總選舉NO.1
icon.png[難過] 羨慕白皮膚的女生
icon.png閱讀文章
icon.png[黑特]
icon.png[問題] SBK S1安裝於安全帽位置
icon.png[分享] 舊woo100絕版開箱!!
icon.pngRe: [無言] 關於小包衛生紙
icon.png[開箱] E5-2683V3 RX480Strix 快睿C1 簡單測試
icon.png[心得] 蒼の海賊龍 地獄 執行者16PT
icon.png[售車] 1999年Virage iO 1.8EXi
icon.png[心得] 挑戰33 LV10 獅子座pt solo
icon.png[閒聊] 手把手教你不被桶之新手主購教學
icon.png[分享] Civic Type R 量產版官方照無預警流出
icon.png[售車] Golf 4 2.0 銀色 自排
icon.png[出售] Graco提籃汽座(有底座)2000元誠可議
icon.png[問題] 請問補牙材質掉了還能再補嗎?(台中半年內
icon.png[問題] 44th 單曲 生寫竟然都給重複的啊啊!
icon.png[心得] 華南紅卡/icash 核卡
icon.png[問題] 拔牙矯正這樣正常嗎
icon.png[贈送] 老莫高業 初業 102年版
icon.png[情報] 三大行動支付 本季掀戰火
icon.png[寶寶] 博客來Amos水蠟筆5/1特價五折
icon.pngRe: [心得] 新鮮人一些面試分享
icon.png[心得] 蒼の海賊龍 地獄 麒麟25PT
icon.pngRe: [閒聊] (君の名は。雷慎入) 君名二創漫畫翻譯
icon.pngRe: [閒聊] OGN中場影片:失蹤人口局 (英文字幕)
icon.png[問題] 台灣大哥大4G訊號差
icon.png[出售] [全國]全新千尋侘草LED燈, 水草

請輸入看板名稱,例如:WOW站內搜尋

TOP