C_Chat 板


LINE

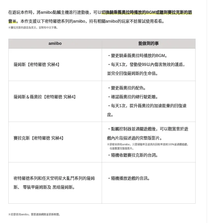
首先,請看影片: https://x.com/AndreSegers/status/1996291854816759884 在密特羅德(銀河戰士)新作究極4中 有一個廣闊的沙漠區,玩家需要頻繁的駕駛摩托車載具在當中蒐集道具 然而,這段遊戲中是完全沒有BGM的,只有環境音與玩家作伴 開啟BGM的方法有: 1. 100%探索獎勵 2. 購買相當於遊戲本體定價一半的Amiibo https://i.meee.com.tw/3y5E99u.png
這件事情在推特上引發不小的討論, 跟以往任天堂對Amiibo的使用方式不同, 其他遊戲大多是用來換取額外的道具或解鎖bonus內容 這次是遊戲BGM,有一種把音樂當成DLC拆出去賣的感覺 或者…我們真的需要BGM嗎? 萬一細膩的風切聲也是匠人精神的一部分怎麼辦 -- posted from PCMan X on my Steam Machine --



※ 發信站: 批踢踢實業坊(ptt.cc), 來自: 118.231.129.85 (臺灣)
※ 文章網址: https://webptt.com/m.aspx?n=bbs/C_Chat/M.1764907459.A.A4B.html
1F:推 roger840410: Bgm當DLC賣steam上尤其日本遊戲一堆 12/05 12:06
2F:推 x851221: 還好吧 又不是沒有免費拿的方法 頂多當是提早解鎖 12/05 12:07
3F:推 vsepr55: 你自己都說能解鎖了,你是前半用AI打後半自己打的嗎 12/05 12:07
他那個沙漠是相當於遊戲大地圖的存在 連接關卡和關卡之前的部分 啊100%之後就不會開遊戲了吧
4F:推 digitai1: 主要是音樂被當作要付錢買的 12/05 12:07
5F:推 srxteam0935: 拿手機自己播 12/05 12:07
6F:→ digitai1: 探索完才有那沙漠區你也沒繼續騎著聽的意義了吧 12/05 12:08
7F:→ digitai1: 跟 amiibo 原本可能送些衣服啥的還好 這次變成加音樂 12/05 12:08
8F:推 polas: 如果全收集才解鎖bgm 這樣有意義嗎 12/05 12:08
9F:→ digitai1: 肯定會有人想說啥這次是音樂下次會不會招式也要你買云云 12/05 12:08
※ 編輯: zero003 (118.231.129.85 臺灣), 12/05/2025 12:11:28
10F:→ polas: 一般來說要賣bgm,至少會內建基本款給用,不買就完全沒有bg 12/05 12:10
11F:→ polas: m的還真的沒印象有看過 12/05 12:10
12F:→ Annulene: 全收集才解鎖 有點怪 那不是遊戲中增加情緒加值的東西 12/05 12:11
13F:→ Annulene: ? 12/05 12:11
14F:→ Annulene: 背景bgm 結果通關過程沒bgm 12/05 12:11
15F:→ lomorobin: 都探索完了才給我BGM?? 12/05 12:12
16F:→ coollee: 其實通關給bgm沒關係 當作成就而已 重點是讓amiibo可以給 12/05 12:17
17F:→ coollee: 這肯定是被罵爆 12/05 12:17
18F:推 n3688: 寵粉 12/05 12:18
19F:→ krousxchen: amiibo解鎖就跟買dlc解鎖一樣呀 12/05 12:33







like.gif 您可能會有興趣的文章
icon.png[問題/行為] 貓晚上進房間會不會有憋尿問題
icon.pngRe: [閒聊] 選了錯誤的女孩成為魔法少女 XDDDDDDDDDD
icon.png[正妹] 瑞典 一張
icon.png[心得] EMS高領長版毛衣.墨小樓MC1002
icon.png[分享] 丹龍隔熱紙GE55+33+22
icon.png[問題] 清洗洗衣機
icon.png[尋物] 窗台下的空間
icon.png[閒聊] 双極の女神1 木魔爵
icon.png[售車] 新竹 1997 march 1297cc 白色 四門
icon.png[討論] 能從照片感受到攝影者心情嗎
icon.png[狂賀] 賀賀賀賀 賀!島村卯月!總選舉NO.1
icon.png[難過] 羨慕白皮膚的女生
icon.png閱讀文章
icon.png[黑特]
icon.png[問題] SBK S1安裝於安全帽位置
icon.png[分享] 舊woo100絕版開箱!!
icon.pngRe: [無言] 關於小包衛生紙
icon.png[開箱] E5-2683V3 RX480Strix 快睿C1 簡單測試
icon.png[心得] 蒼の海賊龍 地獄 執行者16PT
icon.png[售車] 1999年Virage iO 1.8EXi
icon.png[心得] 挑戰33 LV10 獅子座pt solo
icon.png[閒聊] 手把手教你不被桶之新手主購教學
icon.png[分享] Civic Type R 量產版官方照無預警流出
icon.png[售車] Golf 4 2.0 銀色 自排
icon.png[出售] Graco提籃汽座(有底座)2000元誠可議
icon.png[問題] 請問補牙材質掉了還能再補嗎?(台中半年內
icon.png[問題] 44th 單曲 生寫竟然都給重複的啊啊!
icon.png[心得] 華南紅卡/icash 核卡
icon.png[問題] 拔牙矯正這樣正常嗎
icon.png[贈送] 老莫高業 初業 102年版
icon.png[情報] 三大行動支付 本季掀戰火
icon.png[寶寶] 博客來Amos水蠟筆5/1特價五折
icon.pngRe: [心得] 新鮮人一些面試分享
icon.png[心得] 蒼の海賊龍 地獄 麒麟25PT
icon.pngRe: [閒聊] (君の名は。雷慎入) 君名二創漫畫翻譯
icon.pngRe: [閒聊] OGN中場影片:失蹤人口局 (英文字幕)
icon.png[問題] 台灣大哥大4G訊號差
icon.png[出售] [全國]全新千尋侘草LED燈, 水草

請輸入看板名稱,例如:iOS站內搜尋

TOP