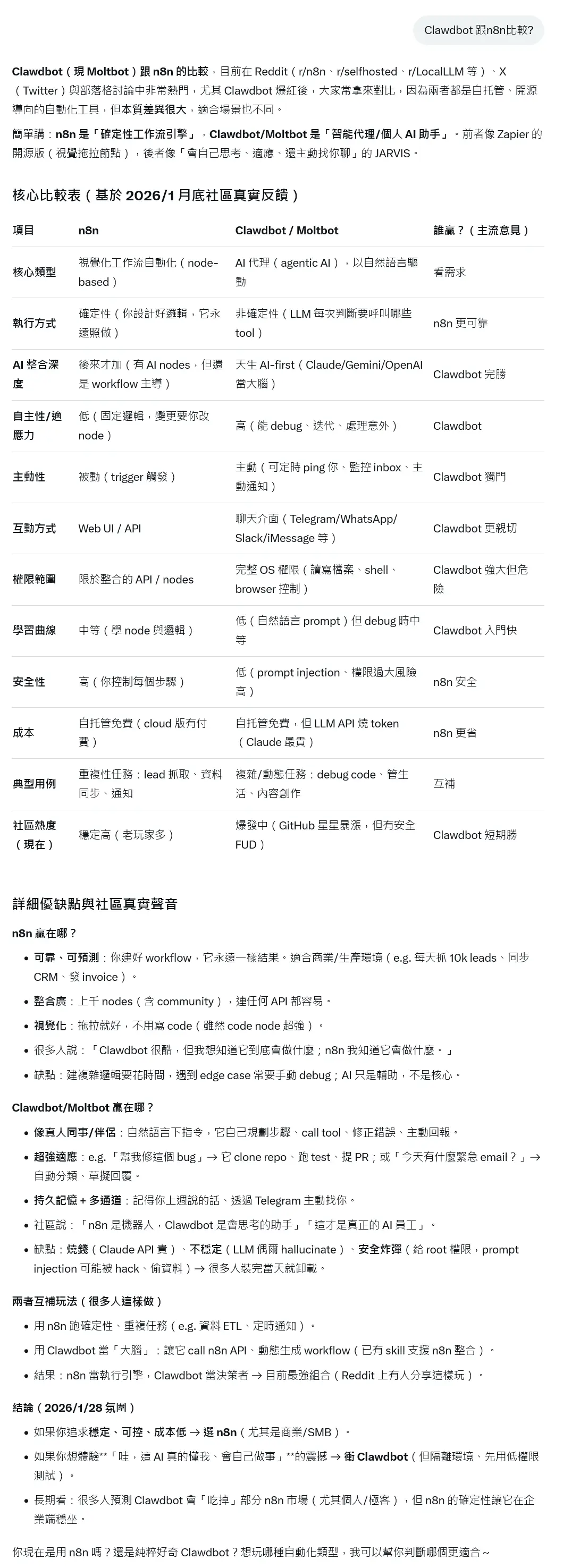
AI_Art 板


LINE

https://www.youtube.com/watch?v=fs6HeBIl8fc
這兩天竄紅的Clawdbot(moltbot)剛剛去看了介紹 說是把電腦交給GPT或其他模型掌控 然後出張嘴要它寫mail寫程式做影片..etc 模型可以用外接訂閱gpt claude等等 也可以買台貴點的電腦自架 雖然還有點安全隱私的疑慮 但總覺得未來可期呢 --



※ 發信站: 批踢踢實業坊(ptt.cc), 來自: 114.36.205.117 (臺灣)
※ 文章網址: https://webptt.com/m.aspx?n=bbs/AI_Art/M.1769573501.A.268.html
1F:→ error405: 也許還可以給個性感女秘書外觀 01/28 12:15
2F:推 rex7788: 我最不怕的就是安全隱私,能幫我清一下手遊每日和高難嗎 01/28 12:27
3F:→ guogu: 隱私問題還好 主要是安全 它一發癲把你角色都融了怎辦? 01/28 12:48
4F:→ guogu: 請人代肝出事還有人告 AI只能鼻子摸摸自己吞了 01/28 12:49
5F:→ AoWsL: http://i.imgur.com/WSkhaAA.jpg 01/28 13:50
6F:推 Supasizeit: 就n8n懶人包 這有什麼好高潮的 01/28 14:15
7F:→ error405: https://i.meee.com.tw/0SLNJQY.png 有差吧 01/28 14:26
8F:推 Supasizeit: 把Claude 綁進去n8n 開一堆mcp給他就是了 01/28 14:40
9F:→ Supasizeit: 這個Claude Max 額度大概跑一天就乾了 01/28 14:41
10F:→ AoWsL: 不是說可以自訂操作模型嗎 感覺又是另一個賽道了 01/28 14:43
11F:推 Vulpix: 可以自動每日嗎? 01/28 15:57
12F:推 Tosca: 養一個來自動抓圖生圖不知道可不可行?! 01/28 15:59
13F:→ AoWsL: http://i.imgur.com/dal7rPs.jpg 01/28 16:55
14F:推 Supasizeit: 我雲了一下看起來都是操作網頁 之前看過玩手遊的工具 01/28 20:12
15F:→ Supasizeit: 都要一直截圖 而且老鼠定位超慢 那個token爆更快 01/28 20:12
16F:推 stlinman: 我用NAS掛Docker試玩玩心得是:能力是強!但是超級燒Token 01/28 20:17
17F:→ stlinman: 而且模型還不能用太笨的。 用本地模型跑不是太耗能就是 01/28 20:19
18F:→ stlinman: 不夠聰明! 01/28 20:19
19F:推 Vulpix: 其實如果是大型按鍵精靈也好…… 01/28 22:13
20F:推 Supasizeit: 跑視覺按按鍵要自己練ML 練完包成MCP給他用也可以 01/28 22:40
21F:推 laeva75: 這東西風險超級高的吧,只可以在完全隔離的環境試玩吧 01/29 11:08
22F:推 rex7788: 融了代表還不實用啊 ,清每日和清帳號意思差那麼多,可 01/29 11:34
23F:→ rex7788: 以開新帳讓他玩個幾個月 01/29 11:34
24F:→ peterturtle: 這種最怕的就是發癲清了你的硬碟 01/29 13:44
25F:→ AoWsL: http://i.imgur.com/HzEf79x.jpg 01/30 06:38
https://unwire.hk/2026/01/30/openclaw-ai-assistant-security-update/ai/ 又改成叫做open claw了 ※ 編輯: error405 (220.136.199.13 臺灣), 01/31/2026 18:28:01
26F:→ rex7788: 為啥?開源的東西也有註冊名稱的問題嗎 01/31 23:22
27F:→ Supasizeit: 有啊 trademark dilution行為不限註冊商標 02/01 00:28
28F:→ rex7788: 這也行?那不是被商標蟑螂玩到爽了 02/01 16:33







like.gif 您可能會有興趣的文章
icon.png[問題/行為] 貓晚上進房間會不會有憋尿問題
icon.pngRe: [閒聊] 選了錯誤的女孩成為魔法少女 XDDDDDDDDDD
icon.png[正妹] 瑞典 一張
icon.png[心得] EMS高領長版毛衣.墨小樓MC1002
icon.png[分享] 丹龍隔熱紙GE55+33+22
icon.png[問題] 清洗洗衣機
icon.png[尋物] 窗台下的空間
icon.png[閒聊] 双極の女神1 木魔爵
icon.png[售車] 新竹 1997 march 1297cc 白色 四門
icon.png[討論] 能從照片感受到攝影者心情嗎
icon.png[狂賀] 賀賀賀賀 賀!島村卯月!總選舉NO.1
icon.png[難過] 羨慕白皮膚的女生
icon.png閱讀文章
icon.png[黑特]
icon.png[問題] SBK S1安裝於安全帽位置
icon.png[分享] 舊woo100絕版開箱!!
icon.pngRe: [無言] 關於小包衛生紙
icon.png[開箱] E5-2683V3 RX480Strix 快睿C1 簡單測試
icon.png[心得] 蒼の海賊龍 地獄 執行者16PT
icon.png[售車] 1999年Virage iO 1.8EXi
icon.png[心得] 挑戰33 LV10 獅子座pt solo
icon.png[閒聊] 手把手教你不被桶之新手主購教學
icon.png[分享] Civic Type R 量產版官方照無預警流出
icon.png[售車] Golf 4 2.0 銀色 自排
icon.png[出售] Graco提籃汽座(有底座)2000元誠可議
icon.png[問題] 請問補牙材質掉了還能再補嗎?(台中半年內
icon.png[問題] 44th 單曲 生寫竟然都給重複的啊啊!
icon.png[心得] 華南紅卡/icash 核卡
icon.png[問題] 拔牙矯正這樣正常嗎
icon.png[贈送] 老莫高業 初業 102年版
icon.png[情報] 三大行動支付 本季掀戰火
icon.png[寶寶] 博客來Amos水蠟筆5/1特價五折
icon.pngRe: [心得] 新鮮人一些面試分享
icon.png[心得] 蒼の海賊龍 地獄 麒麟25PT
icon.pngRe: [閒聊] (君の名は。雷慎入) 君名二創漫畫翻譯
icon.pngRe: [閒聊] OGN中場影片:失蹤人口局 (英文字幕)
icon.png[問題] 台灣大哥大4G訊號差
icon.png[出售] [全國]全新千尋侘草LED燈, 水草

請輸入看板名稱,例如:Tech_Job站內搜尋

TOP