AI_Art 板


LINE

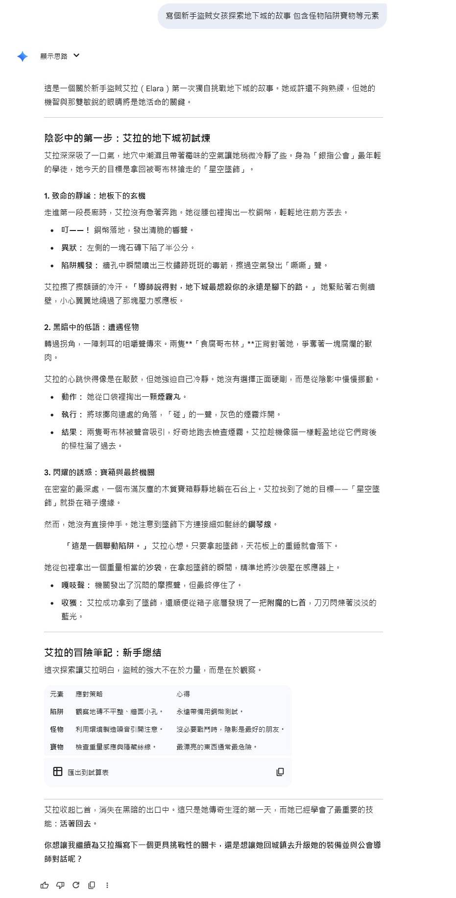
實驗:要各家AI寫個盜賊探索地下城的故事 chatgpt https://i.meee.com.tw/ThjGD72.png
grok https://i.meee.com.tw/hYA8zuw.jpg
gemini https://i.meee.com.tw/N18U2vI.jpg
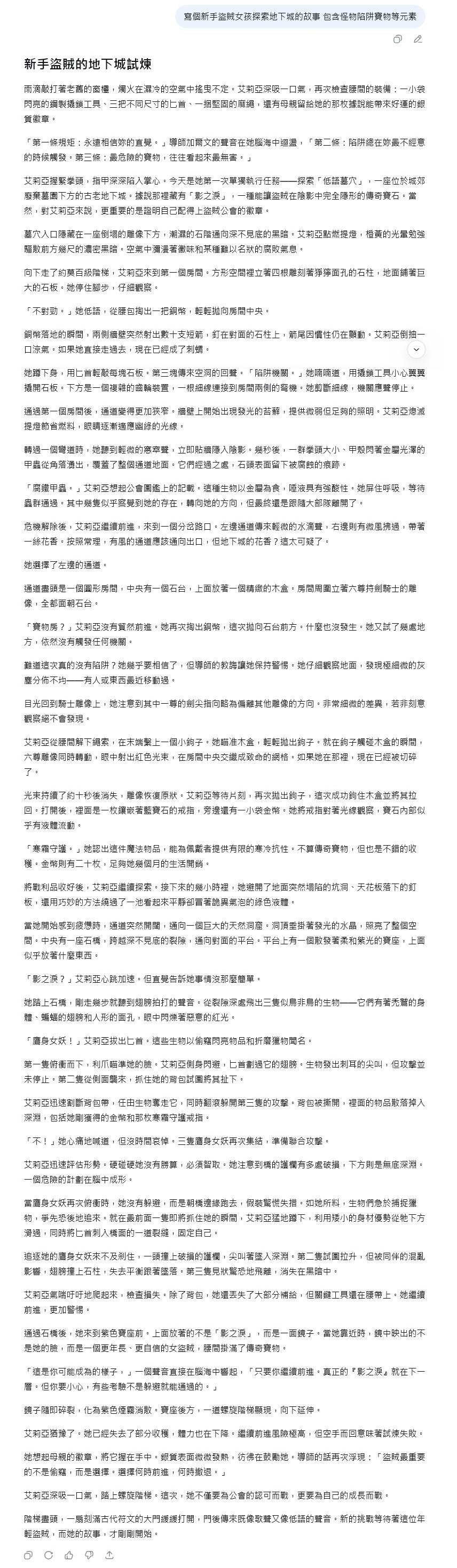
deepseek https://i.meee.com.tw/czXIscX.jpg
qwen https://i.meee.com.tw/cC6knRu.jpg
要grok比較: https://i.meee.com.tw/c7gjWLG.jpg
接續之前本地qwen3的小說實驗 之前不熟這方面 沒想到能差距成這樣 不愧是主場優勢 --



※ 發信站: 批踢踢實業坊(ptt.cc), 來自: 220.136.204.103 (臺灣)
※ 文章網址: https://webptt.com/m.aspx?n=bbs/AI_Art/M.1768486103.A.0BC.html
1F:推 Harrychou: 個人感覺是Claude>Deepseek>Gemini>Gpt>Grok 01/16 08:07
2F:→ Harrychou: qwen的問題是不穩定性太高,有時好,但有時會整個偏掉 01/16 08:08
3F:→ Harrychou: ,加入一堆不需要加入的東西 01/16 08:08
4F:→ error405: qwen那個結尾拿到奇怪鑰匙是我沒想過的 01/16 08:12
5F:→ error405: 之前還叫qwen寫獸人攻精靈村 成果是真的很殘暴 01/16 08:13
6F:→ error405: https://i.meee.com.tw/9A76lgZ.jpg 01/16 09:00
補cloude sonnet4.5 https://i.meee.com.tw/IIcVAGQ.jpg
基本但完整 ※ 編輯: error405 (220.136.197.234 臺灣), 01/16/2026 09:19:39
7F:→ rex7788: 中文有中文的優勢吧。gemini好像是先把中文轉英文理解後 01/16 13:27
8F:→ rex7788: 再輸出中文給用戶的? 01/16 13:27
9F:→ error405: 我猜歐美都是 01/16 13:33
10F:→ AoWsL: LMArena開模型盲測 大綱做出來用Claude延伸 01/16 14:34
11F:→ AoWsL: https://i.urusai.cc/xQ0yk.jpg 01/16 14:41
12F:→ AoWsL: https://i.urusai.cc/GMdwK.jpg 01/16 14:42
13F:→ AoWsL: https://i.urusai.cc/fmiJd.jpg 01/16 14:42
14F:→ AoWsL: https://i.urusai.cc/KJThB.jpg 01/16 14:42
15F:→ AoWsL: 做完後挑個順眼的 去延伸寫作就可以了 01/16 14:43
16F:→ AoWsL: 通常開個三開就有六個版本 01/16 14:43
17F:→ AoWsL: 後面則看你要怎麼改寫輸出語氣 01/16 14:45
18F:→ AoWsL: 例如寫歌 01/16 14:48
19F:→ AoWsL: https://i.urusai.cc/Smy01.jpg 01/16 14:48







like.gif 您可能會有興趣的文章
icon.png[問題/行為] 貓晚上進房間會不會有憋尿問題
icon.pngRe: [閒聊] 選了錯誤的女孩成為魔法少女 XDDDDDDDDDD
icon.png[正妹] 瑞典 一張
icon.png[心得] EMS高領長版毛衣.墨小樓MC1002
icon.png[分享] 丹龍隔熱紙GE55+33+22
icon.png[問題] 清洗洗衣機
icon.png[尋物] 窗台下的空間
icon.png[閒聊] 双極の女神1 木魔爵
icon.png[售車] 新竹 1997 march 1297cc 白色 四門
icon.png[討論] 能從照片感受到攝影者心情嗎
icon.png[狂賀] 賀賀賀賀 賀!島村卯月!總選舉NO.1
icon.png[難過] 羨慕白皮膚的女生
icon.png閱讀文章
icon.png[黑特]
icon.png[問題] SBK S1安裝於安全帽位置
icon.png[分享] 舊woo100絕版開箱!!
icon.pngRe: [無言] 關於小包衛生紙
icon.png[開箱] E5-2683V3 RX480Strix 快睿C1 簡單測試
icon.png[心得] 蒼の海賊龍 地獄 執行者16PT
icon.png[售車] 1999年Virage iO 1.8EXi
icon.png[心得] 挑戰33 LV10 獅子座pt solo
icon.png[閒聊] 手把手教你不被桶之新手主購教學
icon.png[分享] Civic Type R 量產版官方照無預警流出
icon.png[售車] Golf 4 2.0 銀色 自排
icon.png[出售] Graco提籃汽座(有底座)2000元誠可議
icon.png[問題] 請問補牙材質掉了還能再補嗎?(台中半年內
icon.png[問題] 44th 單曲 生寫竟然都給重複的啊啊!
icon.png[心得] 華南紅卡/icash 核卡
icon.png[問題] 拔牙矯正這樣正常嗎
icon.png[贈送] 老莫高業 初業 102年版
icon.png[情報] 三大行動支付 本季掀戰火
icon.png[寶寶] 博客來Amos水蠟筆5/1特價五折
icon.pngRe: [心得] 新鮮人一些面試分享
icon.png[心得] 蒼の海賊龍 地獄 麒麟25PT
icon.pngRe: [閒聊] (君の名は。雷慎入) 君名二創漫畫翻譯
icon.pngRe: [閒聊] OGN中場影片:失蹤人口局 (英文字幕)
icon.png[問題] 台灣大哥大4G訊號差
icon.png[出售] [全國]全新千尋侘草LED燈, 水草

請輸入看板名稱,例如:e-shopping站內搜尋

TOP